惰性粉綠色儲糧防蟲劑

食品級惰性粉防治儲糧害蟲技術
一、成果來源及簡介
(一)成果來源
食品級惰性粉防治儲糧害蟲技術屬于“十一五”國家科技支撐計劃“安全綠色儲糧關鍵技術研究開發與示范”(2006BAD08B02)、“十二五”國家科技支撐計劃的重大專項“糧食豐產工程”中“糧食主產區農戶儲糧減損關鍵技術創新與示范(2011BAD16B16)和“十二五”科技部國際科技合作專項“糧油倉儲害蟲誘殺治理技術合作研究(2013DFA31960)”三個項目的成果。
(二)簡介
該成果是一種利用具有物理殺蟲防蟲作用的食品級惰性粉(一種食品添加劑,簡稱惰性粉)和氣溶膠主動殺蟲的防治儲糧害蟲的新技術。主要創新點如下:
1.首次發現食品添加劑(稱為食品級惰性粉,簡稱惰性粉)具有殺蟲防蟲作用,創新性的將其用于儲糧害蟲的防治,獲發明專利。
2.研究發現了惰性粉的物理殺蟲機理,即食品級惰性粉的微小顆粒進入害蟲各個關節,造成害蟲各個關節的節間膜磨損破裂,失去運動能力,同時吸附體液(血液),害蟲因無法運動和體液(血液)丟失過多而死亡,完全是物理的殺蟲機理。
3.創新性的將惰性粉噴施到糧倉糧堆上方或通風道內,形成彌散的氣固兩相氣溶膠,開啟通風機,在糧堆內形成氣流,使氣溶膠隨氣流移動而進入糧堆糧粒間的空隙,主動接觸(擊打)殺滅糧粒間的害蟲,發明了惰性粉氣溶膠主動殺蟲新技術,獲發明專利。該技術具有粉粒主動接觸害蟲,發揮物理殺蟲作用,用粉量少,殺蟲效果好、避免操作人員暴露于粉塵等有點,施粉更加安全環保。
4.首次制定了“惰性粉儲糧防蟲技術規程”。規范了該技術的應用方法,保證其安全、有效、可操作。
5.作為2016年國家糧食局編制的《糧油安全儲存守則》中推薦的儲糧新技術,已被有關省市級糧食流通管理部門和倉儲企業采用,正在全國培訓推廣應用。
二、成果技術內容和對行業的意義
(一)技術內容
一種采用具有一定粒徑、硬度、比重、多孔結構等理化特性的食品級惰性粉微小顆粒與害蟲接觸時可進入害蟲關節,造成害蟲節間膜磨損破裂,行為活動受阻,體液流失而逐漸死亡的獨特物理殺蟲技術。該技術由國家糧食局科學研究院自主創新獨立研發,具有2項發明專利,是一種應用廣泛的新型綠色物理防治儲糧害蟲技術。
食品級惰性粉是本技術的主要殺蟲物質(發明專利),它作為食品添加劑廣泛用于速溶咖啡、奶粉等粉末狀食品生產中,符合GB 2760《食品安全國家標準食品添加劑使用標準》要求,因此食品級惰性粉并非屬于農藥而是屬于食品添加劑使用范疇,符合綠色環保和可持續發展的儲糧害蟲治理新需求。
食品級惰性粉氣溶膠主動殺蟲技術是本技術的主要方法(發明專利),它利用噴粉機向糧倉空間或通風口噴出食品級惰性粉與空氣混合,形成彌散的氣固兩相氣溶膠,同時利用通風機對糧堆吸風使糧倉空間和糧堆內形成氣流,氣固兩相氣溶膠隨氣流移動形成氣固兩相流并通過糧堆糧粒間的空隙進入糧堆,主動接觸(擊打)糧粒間的害蟲,進行主動殺蟲。
(二)對行業的意義
因該技術防蟲殺蟲效果好,使用方便,成本低廉,綠色安全防治儲糧害蟲,廣泛應用糧食收獲后全產業鏈,因此,糧食收獲后到城市居民家庭成品糧儲存消費均具有儲糧減損降耗的重要意義。
三、成果技術指標及先進性
(一)成果技術指標:
1、食品級惰性粉必須是食品添加劑,符合國家標準。
2、各種方法應用的食品級惰性粉的粉量見表1。
3、防治不同儲糧害蟲種類時施粉量見表2。
4、氣溶膠主動殺蟲的風速:豎向通風選用大于0.0025m3/s/m2單位面積通風量,橫向通風大于0.015m3/s/m2,用噴粉機在倉內或通風道空間形成氣溶膠,在氣流牽引下施入糧堆。
5、噴粉機要求
噴粉機噴管出口風速應大于25m/s,噴粉機向糧堆空間或通風道口噴粉的速度為4~20kg/h。

(二)成果優點
1、綠色安全:殺蟲成分無毒無害無殘留,不影響人員健康、不污染環境。
2、殺蟲廣譜:對扁谷盜和鋸谷盜類成幼蟲有特效,儲糧蛾、皮蠹、象蟲、擬谷盜類和谷蠹高效,對儲糧書虱類效果一般。
3、防治高效:糧堆環流的氣溶膠主動殺蟲,單管風機驅動局部處理,噴霧覆蓋空倉和空間處理,防蟲線和糧面處理,防蟲殺蟲效果好。
4、使用方便,成本低廉:施粉用人少,簡單方便,不僅顯著降低使用粉量和成本,而且人員不接觸食品級惰性粉氣溶膠,安全性更好。
5、應用范圍廣:空倉消殺,糧堆表層噴施、表層拌合,糧堆環流、局部(深層)處理,防蟲線和實倉空間處理等,還可用于簡易倉囤、成品糧及農戶儲糧害蟲防治。
防治效果優于國外的硅藻土和有機殺蟲劑。國際基本上無同類產品和使用技術。
(三)注意事項
1、施用食品級惰性粉的糧食含水量應為安全儲存水分;
2、使用食品級惰性粉的糧倉和糧堆應保持良好的密封性或氣密性,防止外界濕氣進入糧倉糧堆,影響防治效果。
3、陰雨雪天和高濕度天氣嚴禁施粉作業。
4、施粉后應經常檢查糧面,若發現有板結或結塊等現象應及時處理。
四、技術成熟度
目前本項技術已經成熟,可以在全國倉儲企業或糧食收獲后全產業鏈推廣應用。
五、應用情況
作為2016年國家糧食局編制的《糧油安全儲存守則》中推薦的儲糧新技術,獲得2017年度中國糧油學會科學技術獎二等獎。已在全國23個省份近200個庫點推廣示范,保護儲糧2000萬噸以上,為應用企業帶來了顯著的經濟效益,糧食行業的應用前景廣闊,經濟社會效益巨大。
六、成果轉化造價及投資預算
略。
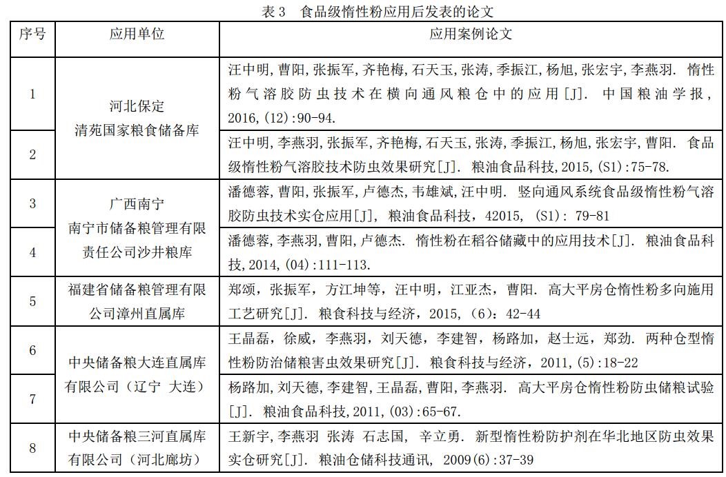
七、成果應用案例
本成果應用案例見表3。

八、銷售微信13903104148


